bevictor伟德 - bv伟德国际体育官方网站
首页
部门概况
部门简介
部门领导
科室设置
公告通知
通知
公告
综合新闻
新闻资讯
支部党建
函授教育
函授政策制度
函授招生
函授教学
自学考试
自考政策制度
自考助学招生
自考助学教学
bv伟德国际体育官方网站
培训政策制度
培训概述
培训基地
培训项目
培训证书
联系我们
同等学力申硕
申硕政策制度
招生简章
工作动态
申硕资料
学位课程学习平台
统考培训学习平台
网络平台
网络教学
学位申请
学位外语考试
资料下载
招生学籍
函授教学管理
学位与毕业相关
培训资料
规章制度
服务指南
学校主页
学校主页
新闻网
综合服务平台
服务指南
信息公开
部门概况
部门简介
部门领导
科室设置
公告通知
通知
公告
综合新闻
新闻资讯
支部党建
函授教育
函授政策制度
函授招生
函授教学
自学考试
自考政策制度
自考助学招生
自考助学教学
bv伟德国际体育官方网站
培训政策制度
培训概述
培训基地
培训项目
培训证书
联系我们
同等学力申硕
申硕政策制度
招生简章
工作动态
申硕资料
学位课程学习平台
统考培训学习平台
网络平台
网络教学
学位申请
学位外语考试
资料下载
招生学籍
函授教学管理
学位与毕业相关
培训资料
规章制度
服务指南
首页
»
公告通知
»
通知
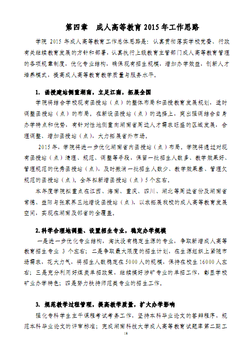
2014年函授工作质量报告
发布日期:
2015-01-31
阅读次数:
次